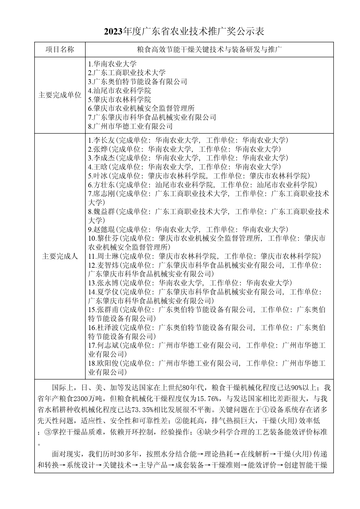
为全面贯彻落实党的二十大精神和习近平总书记视察广东重要讲话、重要指示精神,认真落实省委“1310”具体部署,深入实施“百千万工程”,坚持产业科技互促双强,持续深化农业科技创新,鼓励农业科技人员“把论文写在祖国大地上”,切实促进农业科技成果转化应用,加快发展农业新质生产力,助力全省百县千镇万村高质量发展,推动乡村全面振兴、农业农村现代化,304am永利集团作为推荐单位,申报2023年度广东省农业技术推广奖。
如对以上结果有异议的请向304am永利集团,304am永利集团304am永利集团,304am永利集团反映。

